客戶介紹
某電池鋅加工公司于2001年1月8日成立,注冊資金8800萬人民幣,在深圳和韶關兩地擁有四個生產基地。依靠集團公司強大的金屬資源,專業研發及生產高能材料、納米粉體材料、電子漿料及應用技術,主要產品分為:電池鋅粉、電爐鋅粉、鍍鎳鋼帶、球形亞鎳、片狀鋅粉及其涂料、稀貴金屬及其漿料、超細鎳粉和銅粉、氧化亞鎳等金屬粉體和漿料。
該公司是國家高新技術企業,技術力量雄厚、裝備精良、檢測手段完善;研發隊伍中有享有政府特殊津貼的專家2人,教授級高工3人,35%的員工擁有中高級職稱;擁有博士后科研工作站,配備先進的掃描電鏡、直讀光譜分析儀和ICP等專業設備;已成功與眾多知名電池生產商如南孚、中銀、野馬、長虹等展開技術合作和新產品的研發;同時與多所高校合作成立了產品研發實驗室,進行電池材料、片狀鋅粉及其他新產品的研發,除與外界合作外,公司內部建有特種防腐、銀粉銀漿、太陽能漿料和超細鎳粉等研發實驗室。
該公司的無汞電池鋅粉生產工藝和片狀鋅粉生產新工藝研究及產業化項目分別于2004年和2008年通過高新技術成果鑒定;截止目前,我公司已在金屬粉末及其應用產品生產工藝方面擁有9項國家發明專利。
案例介紹
1.堿性無汞電池的發展,對電池鋅粉在安全性和穩定性方面,即對制粉精度提出了更高要求;
2.公司對于電池鋅粉制備工藝的提升,以及節能降耗需求;
3. 市場的進一步拓展帶來的產能、效率需求。
基于以上三點,有必要且急需對核心制粉設備進行更精準的管理,通過設備OEE項目的開展,實現減少浪費、提升效率、提高品質、實現最大化產值的目的。
根據以上現狀,項目制定了針對性的輔導計劃,具體如下;
一、缺陷分析和展開策略
電池鋅加工共熔煉系統、霧化篩分系統2個核心生產環節,對這2個工序做缺陷的分析

二、OEE指標分析
根據2017年9月、10月熔煉系統OEE1和霧化篩分系統OEE2的統計數據,并結合生產實際情況進行分析后,得出以下結論:
1、OEE綜合效能主要受漏包處故障、振動篩故障、不合格品重量、渣率、烤爐時間、實際產能的影響。
其中:
1)關鍵影響因素是漏包處故障(含小漏包以及小漏包關聯處的故障)、振動篩故障;
2)不合格品重量主要影響因素來自停爐后開爐集粉桶和振動篩篩網、原料的穩定性;
3)渣率主要影響因素是生產過程中添加的返料和不合格品量;
4)烤爐時間是停爐后開爐或更換爐子后開爐需要進行烤爐的時間(是生產必須的過程,且時間基本固定,否則達不到生產需求);
5)實際產能主要受產品型號的影響。
三、OEE改善
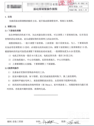
1、規范振動篩調整操作

操作規程設定
2、控制原料質量

改善措施表
3、規范漏包處故障處理

改善措施表
4、標準化

管控文件的修訂

標準制定后的培訓
通過以上一系列的分析
通過OEE的改善,時間開動率、性能開動率、質量合格率、OEE等各項指標完成設定的目標,并較改善前有大幅度的提升

統計表
作者:博革咨詢
蘇州礦山機械領軍企業精益改善優秀成果展現 博革于2021年10月正式與蘇州創力達成合作,簽署精益布局項目,旨在全面改造升級齒輪車間,歷時4個月完成前期規劃,另根據規劃項目歷時1年改造完成,現新車間已經投入使用,并且達到預期目標。 /news/4855.html
博革攜手江東金具設備制造,精益咨詢管理改善促生產 江東金具決定與上海博革咨詢達成協議:由上海博革咨詢為江東金具進行工廠布局規劃和目視化設計工作。項目定位為打造絕緣子行業國內領先、行業標桿的智能化、自動化燈塔工廠。 /news/4866.html
國內PPE行業領軍企業賽立特園區精益布局 博革自2022年起為賽立特提供精益管理服務,助力企業搭建精益管理體系,推動精益化管理落地見效,從而全面轉型升級,提升企業競爭力。本次項目從2024年10月進駐,經過調研分析,圍繞園區整布局 /news/4864.html

.png)
.png)
.png)